Insuficiencia vascular mesentérica: bases fisiopatológicas y clínicas

Validado

🏅 Sello MedInsight™
🔬 Validado por el equipo editorial MedInsight
🧠 Revisado bajo criterios académicos internos MedInsight
📊 Contenido estructurado según el método MedInsight™

⏱ Lectura rápida: 3 minutos

📌 Resumen rápido

La insuficiencia vascular mesentérica es la reducción crítica del flujo sanguíneo intestinal que impide la oxigenación celular y el suministro adecuado de nutrientes, causando hipoxia, disfunción tisular y necrosis. Se produce una secuencia desde hipoxia reversible hasta daño isquémico irreversible en la mucosa y submucosa intestinal.

🧬 Concepto base

La insuficiencia vascular mesentérica consiste en la incapacidad del sistema vascular mesentérico para asegurar un flujo sanguíneo suficiente al intestino. Esto provoca déficit de oxígeno y nutrientes esenciales que comprometen la función y viabilidad de la mucosa intestinal.

⚙️ Mecanismo clave

La obstrucción o disminución del flujo causa hipoxia tisular, induce metabolismo anaeróbico, falla energética y lesión del endotelio, que altera la barrera intestinal y activa la inflamación, provocando edema y necrosis progresiva.

🔗 Por qué es importante

La insuficiencia vascular mesentérica altera la absorción intestinal y la barrera mucosa, facilitando la translocación bacteriana y respuesta inflamatoria sistémica, con riesgo de daño tisular irreversible.

🎯 Enfoque de examen

  • Relación entre la arteria mesentérica superior y la isquemia intestinal extensa
  • Cadena causal: reducción flujo → hipoxia → falla ATPasa → edema celular
  • Rol del endotelio vascular en la regulación del tono y formación de trombos
  • Impacto de la lesión por reperfusión y radicales libres en daño tisular

Palabras clave: insuficiencia vascular mesentérica, arteria mesentérica superior, hipoxia intestinal, endotelio vascular, necrosis, isquemia, lesión por reperfusión

La insuficiencia vascular mesentérica se define como una reducción significativa del flujo sanguíneo hacia el intestino. Esta alteración impide que las demandas metabólicas del tejido intestinal se satisfagan, dando lugar a una serie de eventos fisiopatológicos que afectan la función orgánica y que, si no se reconocen y abordan precozmente, pueden conducir a daño isquémico e incluso necrosis intestinal.

Su comprensión es clave en la práctica clínica debido a la gravedad de las consecuencias funcionales derivadas de la alteración en la perfusión mesentérica.

🧠 Idea central

La insuficiencia vascular mesentérica implica la incapacidad del sistema circulatorio mesentérico para aportar sangre suficiente al intestino, lo que impide la oxigenación celular y el suministro de nutrientes esenciales a los enterocitos y otras células intestinales. Esta deficiencia desencadena una cascada de trastornos, desde hipoxia reversible hasta lesión isquémica irreversible y necrosis, procesos fundamentales en la patología intestinal.

Esta secuencia explica la base fisiopatológica de muchas presentaciones clínicas relacionadas con la disminución crítica del flujo sanguíneo intestinal.

🌍 Contexto y alcance

La insuficiencia vascular mesentérica está enmarcada dentro de la fisiopatología vascular intestinal, involucrando tanto el sistema arterial como el venoso que irrigan y drenan el tubo digestivo. Se afecta principalmente segmentos irrigados por las arterias mesentéricas superior e inferior.

Este trastorno incluye formas agudas y crónicas, cada una con mecanismos y consecuencias biológicas particulares, aunque en ambos casos el proceso central es la alteración entre el suministro y la demanda de oxígeno en el intestino.

Las causas pueden ser obstrucción arterial aguda por embolias o trombosis, o bien hipoperfusión crónica secundaria a lesiones progresivas de los vasos mesentéricos. En todas ellas, el resultado es la incapacidad para mantener la viabilidad tisular bajo las condiciones fisiológicas normales.

🧬 Estructuras clave

En la insuficiencia vascular mesentérica, las estructuras más relevantes son:

  • Arteria mesentérica superior: Rama directa de la aorta abdominal que irriga la mayor parte del intestino delgado (excepto la parte proximal del duodeno), el ciego y el colon ascendente. Es la arteria más comúnmente implicada en isquemia intestinal extensa.
  • Arteria mesentérica inferior: Responsable del flujo al colon distal y recto, con implicación en isquemias localizadas de segmentos distales del colon.
  • Tejido intestinal: Incluye mucosa, submucosa, muscular y serosa. La mucosa y submucosa son especialmente sensibles a la hipoperfusión dada su alta demanda energética por la actividad secretora y de absorción.
  • Endotelio vascular: Capa interna de los vasos, fundamental para regular el tono vascular mediante mediadores vasodilatadores y vasoconstrictores. En hipoperfusión su función puede fallar, facilitando inflamación y formación de trombos.
  • Venas y vénulas mesentéricas: Encargadas del drenaje sanguíneo; su alteración contribuye a congestión y mayor daño tisular en presencia de hipoxia.
Estructura Función principal Relevancia en insuficiencia vascular mesentérica
Arteria mesentérica superior Transporte de sangre oxigenada a intestino delgado y colon derecho Principal sitio de compromiso en isquemia intestinal extensa
Arteria mesentérica inferior Irrigación del colon izquierdo y recto Contribuye en isquemia de colon distal
Mucosa y submucosa intestinal Absorción de nutrientes y función barrera epitelial Primero afectadas por daño estructural inducido por hipoxia
Endotelio vascular Regula tono y permeabilidad vascular Disfunción agrava inflamación y lesión vascular en isquemia
Venas mesentéricas Drenaje sanguíneo intestinal Su compromiso potencia congestión y empeora daño tisular

⚙️ Funciones y procesos

La función principal del sistema vascular mesentérico es asegurar el aporte continuo de oxígeno y la eliminación de dióxido de carbono y productos metabólicos del intestino.

En condiciones normales, el flujo se regula por:

  • Autorregulación miogénica: Contracción o relajación vascular en respuesta a cambios de presión, estabilizando el flujo local.
  • Respuesta metabólica local: Incremento en demanda de oxígeno por actividad intestinal genera vasodilatación mediada por sustancias como la adenosina.
  • Control neurohumoral: Influencia del sistema nervioso autónomo y hormonas que modulan el tono vascular para adaptarse a necesidades sistémicas.

Cuando el flujo disminuye por debajo de lo necesario, se desencadenan:

  1. Hipoxia tisular aguda: Cambio a metabolismo anaeróbico, aumento de ácido láctico y reducción de la producción de adenosín trifosfato (ATP).
  2. Disfunción celular inicial: Fallo de bombas iónicas como la ATPasa Na+/K+, edema celular y alteración de la polaridad de membranas.
  3. Alteración de la barrera mucosa: Pérdida de selectividad que permite el paso de bacterias y toxinas hacia la submucosa y la circulación.
  4. Respuesta inflamatoria: El endotelio lesionado promueve reclutamiento leucocitario y liberación de mediadores inflamatorios locales.

Si la hipoxia persiste:

  • Se acelera la muerte celular y necrosis tisular.
  • Incremento de la permeabilidad vascular promueve edema y posible hemorragia local.
  • Acumulación de productos tóxicos y fragmentos celulares puede intensificar respuestas inflamatorias sistémicas.

Un factor crítico es la lesión por reperfusión: al restablecerse el flujo, la exposición súbita a oxígeno genera especies reactivas que aumentan el daño celular y la disfunción mitocondrial.

🔗 Integración funcional

La disfunción del sistema vascular mesentérico sigue una secuencia causal:

  • Obstrucción o vasoconstricción → reducción del flujo sanguíneo y suministro de oxígeno.
  • Hipoxia celular → metabolismo anaeróbico, acumulación de ácido láctico, fallo de bombas iónicas y edema celular.
  • Pérdida de integridad mucosa → translocación bacteriana y activación inflamatoria intensa.
  • Progresión a necrosis tisular → daño profundo en la pared intestinal.
  • Repercusiones sistémicas → mediadores inflamatorios diseminados afectan otros órganos.

El endotelio vascular es fundamental en esta integración: su disfunción amplifica la hipoxia, favorece trombosis y edema, perpetuando un ciclo de daño estructural e inflamación que puede culminar en pérdida total de viabilidad del segmento intestinal.

La insuficiencia vascular mesentérica provoca incapacidad del intestino para absorber nutrientes y agua eficazmente, además de alterar la barrera protectora contra microorganismos. Este evento inicial se traslada desde la microestructura celular a consecuencias sistémicas en el paciente.

🔬 Métodos y evidencias

La fisiopatología de la insuficiencia vascular mesentérica se ha esclarecido a partir de hallazgos clínicos, estudios en animales y técnicas de imagen:

  • Estudios de imagen (angiografía, tomografía computarizada): Visualizan la reducción o interrupción del flujo y áreas de hipoperfusión o necrosis.
  • Biomarcadores bioquímicos: Elevación de ácido láctico y otros marcadores indican sufrimiento tisular y grado de hipoxia.
  • Modelos animales: Permiten secuenciar eventos desde la hipoperfusión hasta necrosis, e identifican el papel de mediadores inflamatorios y daño oxidativo, especialmente tras reperfusión.

Estos métodos confirman la relación causal entre el descenso de flujo sanguíneo mesentérico, el daño estructural progresivo y la cascada inflamatoria propia de la insuficiencia vascular intestinal.

🩺 Puente clínico

Comprender la fisiopatología de la insuficiencia vascular mesentérica es esencial para interpretar los cuadros isquémicos intestinales. La reducción del flujo induce lesión tisular mediante hipoxia y disfunción de la barrera mucosa, explicando manifestaciones iniciales a menudo sutiles que pueden progresar a daños severos si no se restablece la perfusión.

Factores como la arteria afectada, la magnitud de la obstrucción y la circulación colateral influyen en la extensión y rapidez del daño. El conocimiento de estas etapas facilita la interpretación clínica desde la perspectiva fisiopatológica.

Identificar los mecanismos de lesión isquémica y los factores que llevan a necrosis permite anticipar complicaciones y da relevancia al diagnóstico precoz.

💎 Perlas de alto rendimiento

  • La arteria mesentérica superior es la más frecuentemente implicada: en insuficiencia vascular mesentérica debido a su amplio territorio de irrigación.
  • La transición a metabolismo anaeróbico: es rápida ante hipoxia y el ácido láctico es marcador temprano del proceso isquémico intestinal.
  • La pérdida de integridad mucosa: ocurre en minutos u horas tras hipoperfusión sostenida, facilitando la translocación bacteriana.
  • La lesión por reperfusión: amplifica el daño isquémico inicial mediante generación de especies reactivas de oxígeno.
  • El endotelio vascular dañado: favorece microtrombosis y edema local, exacerbando la lesión.
  • Diferencias entre formas crónicas y agudas: incluyen velocidad de instauración y extensión, pero comparten el desequilibrio oxígeno-demanda.
  • El compromiso venoso: puede agravar la congestión y empeorar la hipoxia incluso con causa arterial primaria.
  • El intestino tiene alta sensibilidad a la isquemia: por su elevada tasa metabólica y baja tolerancia a la hipoperfusión prolongada.

🧠 Puntos clave

  • La insuficiencia vascular mesentérica ocurre cuando el flujo intestinal no cubre las demandas metabólicas:
  • La secuencia patológica incluye hipoxia, fallo energético, inflamación y necrosis si se prolonga la perfusión insuficiente:
  • La arteria mesentérica superior es clave en la irrigación y su compromiso explica la mayoría de isquemias extensas:
  • El daño inicial sucede en mucosa y submucosa, acelerando la disfunción de barrera y respuesta inflamatoria:
  • La lesión por reperfusión puede ser tan lesiva como la isquemia primaria:
  • El conocimiento fisiopatológico apoya el diagnóstico y evaluación de gravedad en casos de insuficiencia vascular mesentérica:

❓ Preguntas frecuentes

¿Por qué el intestino es tan sensible a la disminución del flujo sanguíneo?

Porque presenta una elevada tasa metabólica y requiere un aporte constante de oxígeno para mantener sus funciones de absorción y secreción.

¿Cuál es el papel específico del endotelio en la progresión del daño isquémico?

El endotelio regula el tono y la permeabilidad vascular; su lesión favorece la formación de microtrombos y permite la entrada de mediadores inflamatorios al tejido.

¿Cómo se explica la aparición de necrosis en insuficiencia vascular prolongada?

La hipoxia mantenida produce disfunción celular irreversible, pérdida de integridad estructural y, si no hay flujo colateral suficiente, necrosis del tejido afectado.

¿En qué se diferencian fisiopatológicamente la insuficiencia vascular mesentérica aguda y crónica?

La forma aguda surge súbitamente con alto riesgo de necrosis, mientras que la forma crónica permite adaptaciones mediante circulación colateral pero conduce a daño progresivo.

¿Qué importancia tiene la lesión por reperfusión en el intestino?

La reintroducción rápida de oxígeno genera radicales libres que aumentan el daño celular y empeoran la lesión tisular inicial.

¿Por qué la hipoxia intestinal favorece la translocación bacteriana?

Porque la barrera mucosa pierde selectividad, permitiendo el paso de bacterias del lumen hacia la circulación, lo que puede desencadenar inflamación sistémica.

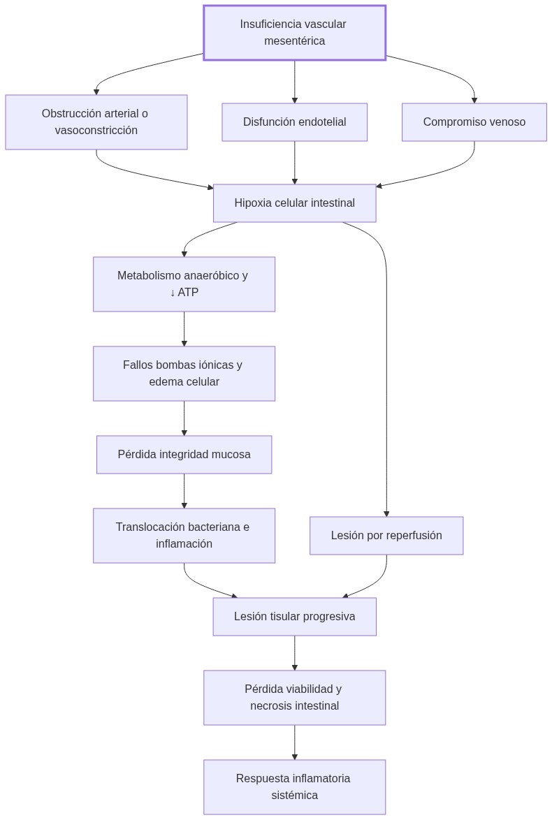
Diagrama de fisiopatologia: La insuficiencia vascular mesentérica genera obstrucción que provoca hipoxia celular, alteración de barrera mucosa e inflamación que conducen a necrosis intestinal.
La insuficiencia vascular mesentérica genera obstrucción que provoca hipoxia celular, alteración de barrera mucosa e inflamación que conducen a necrosis intestinal.

Evaluación Interactiva Progresiva

Este cuestionario evalúa el contenido biológico esencial sobre insuficiencia vascular mesentérica presentado en el artículo.

Nivel 1 – Básico

¿Qué implica la insuficiencia vascular mesentérica según el artículo?

¿Cuál es la arteria mesentérica que irriga la mayor parte del intestino delgado y el colon ascendente?

¿Qué efecto tiene la hipoxia tisular aguda en las células intestinales según el texto?

Nivel 2 – Intermedio

¿Cuál es la relación correcta entre estructura y función en la insuficiencia vascular mesentérica según el artículo?

Según el artículo, ¿cuál diferencia es correcta entre la insuficiencia vascular mesentérica aguda y crónica?

Según el texto, ¿qué papel tiene la endoteliopatía en la progresión de la insuficiencia vascular mesentérica?

Nivel 3 – Avanzado

¿Qué secuencia mecanística correcta describe el desarrollo de daño tisular en insuficiencia vascular mesentérica según el artículo?

¿Cuál es la consecuencia funcional que surge cuando la lesión por reperfusión ocurre en la insuficiencia vascular mesentérica?

Si se mantiene la hipoxia intestinal, ¿qué proceso ocurre y cuál es su efecto según el texto?



Contenido educativo. No sustituye la enseñanza formal ni el juicio clínico.

Dejar un comentario

Tu dirección de correo electrónico no será publicada. Los campos obligatorios están marcados con *

Scroll al inicio