Manifestaciones clínicas Listeria: mecanismos y fisiopatología

No validado

⏱ Lectura rápida: 3 minutos

📌 Resumen rápido

Las manifestaciones clínicas listeria resultan de la invasión celular y diseminación sistémica de Listeria monocytogenes, que atraviesa barreras fisiológicas y evade la respuesta inmune. Su capacidad para sobrevivir intracelularmente y cruzar la barrera hematoencefálica y placentaria genera cuadros multiorgánicos graves, especialmente en población vulnerable.

🧬 Concepto base

Listeria monocytogenes es un cocobacilo grampositivo que invade células epiteliales y fagocíticas, sobrevive intracelularmente y se disemina a órganos clave como cerebro y placenta.

⚙️ Mecanismo clave

La bacteria invade epitelios intestinales adhesiéndose a E-cadherina, escapa del endosoma vía listeriolisina O al citosol, usa actina para moverse intracelularmente y disemina hematógenamente, cruzando barreras especializadas para causar infección sistémica.

🔗 Por qué es importante

La evasión inmune y el cruce de barreras determina la gravedad clínica y afecta principalmente a neonatos, embarazadas e inmunodeprimidos con riesgo alto de sepsis y meningitis.

🎯 Puntos que suelen preguntarse en examen

  • Función de la listeriolisina O en el escape endosomal.
  • Rol de la proteína ActA en movilidad intracelular.
  • Mecanismos de diseminación hematógena y cruce de barreras.
  • Manifestaciones clínicas relacionadas con compromiso neurológico y placentario.
  • Patrón linfocítico en líquido cefalorraquídeo en listeriosis meníngea.
  • Factores que elevan riesgo en neonatos, embarazadas e inmunodeprimidos.

Palabras clave: manifestaciones clínicas listeria, Listeria monocytogenes, listeriolisina O, ActA, barrera hematoencefálica, placenta, diseminación hematógena, infección intracelular

Las manifestaciones clínicas de la infección por Listeria monocytogenes reflejan una interacción dinámica entre los mecanismos de invasión bacteriana y las respuestas fisiológicas del huésped, en especial en poblaciones vulnerables. Comprender en profundidad estos mecanismos celulares y su integración a nivel tisular y sistémico es fundamental para interpretar la diversidad clínica observada en la listeriosis.

🧠 Idea central

Las manifestaciones clínicas de la infección por Listeria monocytogenes surgen de su capacidad para atravesar barreras fisiológicas y explotar rutas intracelulares, afectando órganos y sistemas mediante mecanismos de invasividad y evasión inmunitaria bien caracterizados. Este proceso es particularmente relevante en neonatos, embarazadas, inmunocomprometidos y adultos mayores, donde la fisiopatología define patrones clínicos específicos.

A nivel celular, la bacteria invierte mecanismos para invadir células no fagocíticas y evadir la destrucción por células del sistema inmune. A nivel sistémico, la diseminación por vía hematógena y la capacidad de cruzar la barrera hematoencefálica o placenta explican la variabilidad y gravedad clínica según el órgano afectado.

🌍 Contexto y alcance

El estudio de las manifestaciones clínicas de Listeria monocytogenes se sitúa en la intersección entre la fisiopatología de la infección bacteriana y los mecanismos de defensa del huésped. Es esencial analizar estos procesos en distintos niveles jerárquicos:

  • Nivel molecular: Proteínas bacterianas de superficie, toxinas como la listeriolisina O y factores de movilidad (por ejemplo, ActA).
  • Nivel celular: Interacciones con células epiteliales, fagocitos y células inmunitarias especializadas.
  • Nivel tisular y orgánico: Propagación en tejidos como el tracto gastrointestinal, sistema nervioso central, placenta y órganos fetales.

Además, la fisiopatología de la listeriosis implica considerar el contexto epidemiológico (exposición alimentaria, grupos de riesgo), en relación con los mecanismos que condicionan la susceptibilidad y expresión clínica.

🧬 Estructuras clave

El entendimiento mecanístico de las manifestaciones clínicas de Listeria monocytogenes requiere identificar las siguientes estructuras centrales:

  • Bacteria (Listeria monocytogenes):

    Es un cocobacilo grampositivo, aerobio/facultativamente anaerobio, capaz de crecer a bajas temperaturas.

    Inicialmente actúa en el tracto gastrointestinal tras la ingestión, con posterior diseminación por sangre hacia cerebro, placenta y otros órganos.

    Permite la invasión celular, persistencia intracelular y movilización entre células.

  • Superficies epiteliales (mucosa intestinal):

    Capa de células epiteliales del intestino delgado, puerta de entrada inicial.

    Actúa principalmente en la región ileal y yeyunal, y en placenta durante infecciones gestacionales.

    Facilita el paso de la bacteria desde el lumen intestinal al medio interno; la eficacia de invasión condiciona la evolución clínica.

  • Endosoma y membranas celulares:

    Compartimento vesicular intracelular derivado de la endocitosis o fagocitosis bacteriana.

    Se encuentra en células del epitelio intestinal, macrófagos y células dendríticas.

    Permite la translocación inicial; su escape determina replicación intracelular.

  • Listeriolisina O:

    Toxina formadora de poros codificada por el gen hly.

    Actúa en la membrana del endosoma/fagosoma dentro de la célula huésped.

    Produce ruptura de la membrana endosomal, liberando la bacteria al citosol y evitando degradación lisosomal.

  • Citoesqueleto de actina:

    Filamentos intracelulares de actina polimerizada.

    Localizado en el citoplasma de células invadidas.

    Permite la movilización intracelular bacteriana y la formación de protrusiones para diseminación célula a célula.

  • Células fagocíticas (macrófagos y células dendríticas):

    Células inmunitarias especializadas en fagocitosis y presentación antigénica.

    Localizadas en el compartimento submucoso, bazo, hígado y sistema reticuloendotelial.

    Intentan eliminar la bacteria, aunque Listeria puede sobrevivir y replicarse intracelularmente, utilizándolas para diseminación.

  • Barrera hematoencefálica:

    Estructura endotelial especializada que separa sangre y tejido nervioso central.

    Se encuentra en capilares cerebrales.

    Restringe el paso de patógenos; si Listeria la atraviesa, produce manifestaciones neurológicas (meningitis, meningoencefalitis, cerebritis, abscesos).

  • Placenta:

    Órgano de intercambio materno-fetal conformado por tejido fetal y células maternas.

    Ubicada entre circulación materna y fetal.

    El cruce bacteriano condiciona la infección fetal/neonatal, con impacto significativo en desarrollo y salud perinatal.

⚙️ Funciones y procesos

El ciclo fisiopatológico de la listeriosis comprende mecanismos específicos que, al alterarse, generan diversas expresiones clínicas. Se detallan los procesos fundamentales:

  1. Ingesta y exposición:

    Definición: Consumo de alimentos contaminados con Listeria monocytogenes (carnes frías, quesos frescos, leche sin pasteurizar, alimentos listos para consumo).

    Localización: Vía oral – tracto gastrointestinal.

    Evento resultante: Exposición a carga bacteriana que inicia la infección en grupos susceptibles.

    Mecanismo: La bacteria sobrevive a la acidez gástrica y se adhiere a células epiteliales intestinales mediante proteínas de adhesión.

  2. Adherencia e invasión de células intestinales:

    Definición: Unión bacteriana a receptores específicos en células epiteliales humanas (ejemplo: E-cadherina).

    Localización: Mucosa del intestino delgado (íleon y yeyuno), y en placenta y meninges en casos avanzados.

    Evento resultante: Penetración de barrera epitelial y entrada al citoplasma.

    Mecanismo: Captación mediada por endocitosis receptora, con internalización en endosoma.

  3. Escape del endosoma/fagosoma:

    Definición: Transición de la bacteria desde el compartimento vesicular al citosol.

    Localización: Dentro de células epiteliales intestinales o fagocitos.

    Evento resultante: Evasión de destrucción lisosomal y multiplicación intracelular.

    Mecanismo: La listeriolisina O forma poros en la membrana endosomal, liberando la bacteria al citoplasma. Una activación insuficiente limita replicación y diseminación.

  4. Polimerización de actina y movilidad intracelular:

    Definición: La bacteria utiliza filamentos de actina del hospedador para moverse dentro de la célula hacia la membrana celular.

    Localización: Citoplasma de células infectadas.

    Evento resultante: Formación de extensiones (filopodios) que facilitan transferencia a células vecinas mediante fagocitosis.

    Mecanismo: La proteína bacteriana ActA recluta la maquinaria de actina celular para impulsar la bacteria hacia la periferia celular, evitando la exposición extracelular al sistema inmune.

  5. Fagocitosis por células inmunitarias:

    Definición: Captura de la bacteria por macrófagos y células dendríticas en tejido submucoso.

    Localización: Submucosa intestinal, órganos reticuloendoteliales (bazo, hígado).

    Evento resultante: Eliminación bacteriana aunque Listeria puede sobrevivir y usar estas células para diseminación sanguínea.

    Mecanismo: Macrófagos fagocitan la bacteria; esta escapa de fagosomas mediante listeriolisina O, replica y puede destruir la célula o desplazarse a otros órganos.

  6. Diseminación hematógena y cruce de barreras:

    Definición: Paso de la bacteria desde el torrente sanguíneo a órganos diana como sistema nervioso central, placenta, hígado y bazo.

    Localización: Capilares cerebrales (barrera hematoencefálica), vellosidades coriónicas de la placenta.

    Evento resultante: Manifestaciones clínicas específicas: meningitis, encefalitis, sepsis neonatal o aborto.

    Mecanismo: La bacteria se adhiere a células endoteliales y cruza barreras mediante procesos activos. El cruce hematoencefálico inicia infección neurológica, y el placentario predispone a infección fetal.

  7. Respuesta inflamatoria y activación inmune:

    Definición: Reconocimiento de patrones moleculares bacterianos por células inmunitarias con producción de citoquinas y quimioquinas.

    Localización: Sitios de infección primaria (intestino), órganos secundarios (cerebro, placenta), y circulación sistémica.

    Evento resultante: Reclutamiento celular inflamatorio, aumento de permeabilidad vascular y síntomas locales y sistémicos.

    Mecanismo: Macrófagos y células dendríticas reconocen lipoteicoico y listeriolisina O, activando vías inflamatorias. Esto explica fiebre, cefalea, rigidez de nuca y síntomas gastrointestinales.

  8. Manifestaciones clínicas según órgano afectado:

    • Gastroenteritis febril autolimitada:
      Fiebre, diarrea y síntomas gastrointestinales tras ingestión de alta carga bacteriana, con resolución rápida en inmunocompetentes.
    • Bacteriemia/sepsis:
      Diseminación sistémica con fiebre y síntomas constitucionales; mayor gravedad en inmunocomprometidos y neonatos.
    • Infección del sistema nervioso central:
      Meningoencefalitis, meningitis, cerebritis y abscesos cerebrales por cruce de barrera hematoencefálica o siembra hematógena.
    • Infección placentaria y fetal:
      En gestantes, el paso por placenta con infección fetal/neonatal, curso grave incluyendo muerte fetal y neonatos con sepsis o meningitis.
    • Otros focos focales:
      Infecciones raras en hígado, bazo, articulaciones, piel, pulmones, generalmente en inmunodeprimidos o por inoculación directa.

🔗 Integración funcional

La relación estructura-función en la listeriosis se observa al examinar cómo cada entidad contribuye a la manifestación clínica:

  • La adhesión bacteriana a células epiteliales es el paso inicial indispensable. Su aumento (por alta carga bacteriana o alimentos de riesgo) incrementa la invasión y enfermedad.
  • El escape endosomal mediado por listeriolisina O es crítico; su fallo limita reproducción y diseminación bacteriana, siendo también un blanco inmunológico.
  • La manipulación del citoesqueleto de actina permite evitar la exposición extracelular y la inmunidad humoral, dificultando la eliminación y promoviendo infecciones sistémicas en pacientes vulnerables.
  • La supervivencia en macrófagos permite diseminación sanguínea y compromiso de órganos profundos. La competencia inmunitaria define si la infección se contiene o progresa.
  • La arquitectura y función de barreras hematoencefálica y placentaria determinan la susceptibilidad neurológica y fetal. La afectación cerebral genera síntomas neurológicos variados, mientras que el compromiso placentario conduce a complicaciones obstétricas y neonatales graves.
  • En neonatos, la inmadurez inmunitaria y de barreras predispone a sepsis, meningitis y enfermedad sistémica severa. Las diferencias temporales en presentación neonatal reflejan vías y momentos específicos de infección.

🔬 Métodos y evidencias

La comprensión de la fisiopatología de la listeriosis se fundamenta en diversas evidencias experimentales y clínicas:

  • Modelos celulares: Cultivos epiteliales y fagocíticos han permitido estudiar adhesión, internalización, escape endosomal, polimerización de actina y diseminación intercelular.
  • Modelos animales: Ensayos en roedores han demostrado la capacidad de invasión del sistema nervioso central y placenta, y el impacto de mutaciones en proteínas clave, como la listeriolisina O.
  • Microscopía electrónica: Visualiza la ubicación intracelular bacteriana, estructuras de actina y formación de lesiones en tejidos afectados.
  • Diagnóstico clínico y laboratorio: Aislamiento en hemocultivo y cultivo de líquido cefalorraquídeo confirma invasión sistémica. La PCR del gen hly (listeriolisina O) mejora sensibilidad en neuroinfección. El LCR revela pleocitosis variable y proteinorraquia, con característica predominancia linfocítica en meningitis listerial no tratada.
  • Epidemiología molecular y estudios de brotes: Relacionan exposiciones alimentarias, dosis infecciosas y aparición de cuadros masivos, apoyando la relación entre carga bacteriana y gravedad clínica.

🩺 Puente clínico

El correlato clínico de la fisiopatología de Listeria monocytogenes abarca un espectro desde infecciones digestivas leves hasta cuadros invasivos graves, condicionado por la eficiencia de mecanismos celulares y la susceptibilidad del huésped:

  • Gastrointestinal: Infección localizada produce cuadro autolimitado con fiebre y diarrea, generalmente de corta duración y recuperación espontánea en inmunocompetentes.
  • Sistémico-neurológico: La bacteria que cruza barreras invade órganos profundos o sistema nervioso central, ocasionando meningoencefalitis, meningitis o abscesos mediante diseminación hematógena y evasión inmunitaria intracelular.
  • Gestantes y recién nacidos: La invasión placentaria y transmisión vertical ocasionan formas graves neonatales, como sepsis, meningitis y corioamnionitis, con riesgo de aborto o parto prematuro. La inflamación y alteración tisular reflejan la respuesta inmune fetal limitada.
  • Diferencias poblacionales: La expresión clínica varía por edad y estado inmunitario; la incidencia y gravedad mayores en neonatos, adultos mayores, inmunodeprimidos y embarazadas, por debilidad de barreras fisiológicas y funcionales.

Así, el análisis fisiopatológico explica los patrones clínicos y su variabilidad según susceptibilidad, exposición y sitio de invasión bacteriana.

💎 Perlas de alto rendimiento

  • Listeria monocytogenes puede causar: tanto gastroenteritis autolimitada en inmunocompetentes como infecciones invasivas en pacientes vulnerables.
  • Listeriolisina O: es crucial para la liberación bacteriana al citosol y la supervivencia intracelular.
  • Proteína ActA: permite que la bacteria controle filamentos de actina para desplazarse intracelularmente y diseminarse directamente a células vecinas.
  • Barrera hematoencefálica: La bacteria atraviesa activamente esta barrera, favoreciendo meningoencefalitis y otras manifestaciones neurológicas, especialmente en inmunocomprometidos.
  • Diagnóstico microbiológico: depende del cultivo de sangre y líquido cefalorraquídeo; la PCR del gen hly mejora sensibilidad en infecciones del sistema nervioso central.
  • Pleocitosis linfocítica en líquido cefalorraquídeo: es característica de listeriosis meníngea y puede confundirse con meningitis viral, siendo atípica para otras bacterias.
  • Presentación clínica neurológica: es variable y puede carecer de signos meníngeos clásicos en hasta una proporción significativa de casos.
  • Infección intrauterina en neonatos: puede producir granulomatosis infantiséptica con múltiples abscesos y alta mortalidad.

🧠 Puntos clave

  • Manifestaciones clínicas: dependen del sitio de invasión y la eficacia de mecanismos de evasión bacteriana.
  • Listeriolisina O: es esencial para escapar del endosoma, paso crítico en la infección invasiva.
  • Uso de actina: para motilidad intracelular y paso célula a célula evita la exposición a la inmunidad humoral.
  • Cruce de barreras especializadas: determina manifestaciones neurológicas y fetales.
  • Gravedad y pronóstico: dependen de la competencia inmunitaria y el órgano afectado.
  • Infecciones autolimitadas: ocurren principalmente en inmunocompetentes tras alta exposición alimentaria.

❓ Preguntas frecuentes

¿Cómo atraviesa Listeria la barrera hematoencefálica?

Utiliza interacciones activas con células endoteliales cerebrales para cruzar esta barrera, entrando al sistema nervioso central y causando meningoencefalitis o abscesos. Este paso suele seguir a la diseminación hematógena desde sitios de infección primaria.

¿Por qué la infección neonatal es tan grave?

La inmadurez inmunitaria neonatal y fetal dificulta controlar la diseminación bacteriana. Además, el cruce transplacentario causa infecciones multisistémicas severas, como granulomatosis infantiséptica, sepsis temprana y alto riesgo de complicaciones neurológicas y multiorgánicas.

¿Qué hallazgos en el líquido cefalorraquídeo sugieren listeriosis meníngea?

El LCR suele mostrar pleocitosis con predominio variable de linfocitos o polimorfonucleares, proteínas elevadas y glucorraquia normal o baja. El predominio linfocítico es inusual en meningitis bacteriana y es característico de la listeriosis en ausencia de tratamiento.

¿En qué casos aparece listeriosis con manifestaciones focales?

Las formas focales (piel, ojo, huesos, articulaciones) ocurren mayormente en pacientes con inmunosupresión severa o inoculación directa (por ejemplo, trabajadores de laboratorio o veterinarios), reflejando la capacidad de la bacteria para sobrevivir intracelularmente y migrar a diversos tejidos.

¿Por qué la presentación clínica varía según edad y estado inmunitario?

Porque la madurez y competencia del sistema inmune determinan la eficacia para contener y eliminar la bacteria. En neonatos, embarazadas, inmunodeprimidos y ancianos, la baja actividad inmune y barreras físicas débiles facilitan invasión sistémica y manifestaciones graves.

¿Cómo diferenciar la gastroenteritis por Listeria de otros cuadros diarreicos?

Requiere usualmente gran inoculo bacteriano y se presenta con fiebre, diarrea autolimitada y antecedente claro de exposición alimentaria. Los cultivos de heces tienen baja sensibilidad para detectar Listeria, por lo que se diagnostica presuntivamente en contextos de brotes y síntomas compatibles.

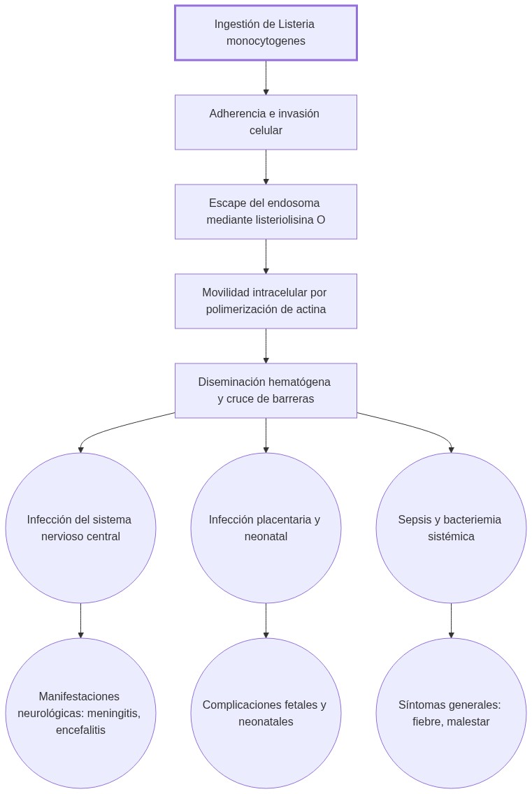
Diagrama de fisiopatologia: ingestión de Listeria causa invasión celular con escape endosomal, diseminación a cerebro y placenta, daño orgánico y produce manifestaciones clínicas variadas
Ingestión de Listeria causa invasión celular con escape endosomal, diseminación a cerebro y placenta, daño orgánico y produce manifestaciones clínicas variadas

Evaluación Interactiva Progresiva

Este cuestionario evalúa la comprensión del contenido biológico sobre Listeria monocytogenes y su fisiopatología.

Nivel 1 – Básico

¿Cuál es el tipo de bacteria que es Listeria monocytogenes según el artículo?

¿Cuál es la función principal de la listeriolisina O en la infección por Listeria monocytogenes?

¿Qué estructura limita el paso de Listeria monocytogenes hacia el sistema nervioso central?

Nivel 2 – Intermedio

Según el artículo, ¿cuál relación estructura-función es CORRECTA para la proteína ActA?

¿Cuál es la relación entre la listeriolisina O y la diseminación de Listeria monocytogenes?

Según el artículo, ¿qué característica diferencia las manifestaciones clínicas en neonatos y adultos mayores?

Nivel 3 – Avanzado

Si fallara la formación de poros por listeriolisina O en el endosoma, ¿qué consecuencia fisiopatológica explicaría el artículo?

En orden, ¿cuál es la secuencia correcta de eventos en el ciclo fisiopatológico de Listeria monocytogenes según el artículo?

¿Cómo explica el artículo la importancia del uso intracelular del citoesqueleto de actina por Listeria en relación a la evasión inmune?



Contenido educativo. No sustituye la enseñanza formal ni el juicio clínico.

Dejar un comentario

Tu dirección de correo electrónico no será publicada. Los campos obligatorios están marcados con *

Scroll al inicio