⏱ Lectura rápida: 3 minutos
📌 Resumen rápido
El mecanismo de mitosis ordena la división nuclear exacta en células eucariotas, asegurando la segregación precisa del material genético duplicado mediante estructuras especializadas y regulación bioquímica estricta para mantener la estabilidad genética.
🧬 Concepto base
La mitosis es el proceso celular eucariota que reparte el ADN duplicado en dos núcleos hijos idénticos. Su función es mantener la integridad genética para el crecimiento, reparación y función tisular.
⚙️ Mecanismo clave
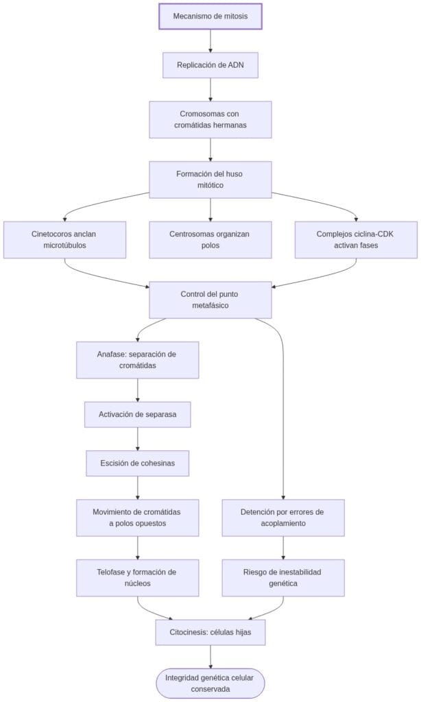
La secuencia mitótica usa cromosomas duplicados, cinetocoros y huso mitótico para alinear y separar cromátidas hermanas, regulado por complejos ciclina-CDK y puntos de control que garantizan la precisión.
🔗 Por qué es importante
Garantiza la herencia genética fiel en células hijas, previniendo inestabilidad que comprometería tejido y función celular.
🎯 Enfoque de examen
- Estructuras clave: cromosomas, cinetocoros, centrosomas, microtúbulos y huso mitótico.
- Fases mitóticas: profase a telofase con control molecular en cada transición.
- Mecanismo molecular: activación precisa de ciclina-CDK y separasa para cohesión y segregación.
- Importancia del punto de control metafásico para prevenir errores cromosómicos.
Palabras clave: mecanismo de mitosis, cromosomas, huso mitótico, cinetocoros, ciclina-CDK, segregación cromosómica, punto de control metafásico, separasa
La mitosis es el proceso celular que permite la división nuclear exacta de una célula madre, originando dos células hijas con el mismo contenido cromosómico. Comprender el mecanismo de mitosis desde la bioquímica y biología celular revela cómo el control molecular y la organización subcelular garantizan la estabilidad genética esencial para el desarrollo, el crecimiento y la restauración de tejidos en organismos multicelulares.
🧠 Idea central
La mitosis es la vía por la cual una célula eucariota reparte su material genético duplicado en dos núcleos hijos idénticos.
Este proceso ocurre tras la replicación del ADN y se apoya en una secuencia de mecanismos bioquímicos y estructurales precisos. El fin último es asegurar la conservación de la información genética después de cada división celular, lo cual sostiene el crecimiento y la función de los tejidos.
🌍 Contexto y alcance
La mitosis se sitúa en el núcleo de la biología celular como un proceso que opera en células somáticas eucariotas.
Su adecuado funcionamiento depende de la interacción entre moléculas reguladoras, orgánulos y estructuras citoplasmáticas. Esta organización posibilita que, tras la replicación del ADN, cada célula hija reciba una copia íntegra, controlando así la continuidad genética del organismo desde células individuales hasta tejidos completos.
El alcance del mecanismo de mitosis no se limita a la proliferación; también es fundamental en la reparación celular y el reemplazo de células dañadas.
Así, impacta directamente en la homeostasis tisular y el desarrollo desde etapas embrionarias hasta la adultez.
🧬 Estructuras clave
El mecanismo de mitosis se construye a partir de la acción coordinada de varias estructuras subcelulares y moléculas específicas:
- Cromosomas: Son cromatina altamente condensada compuesta de ADN y proteínas histonas. Tras la replicación, cada cromosoma consta de dos cromátidas hermanas unidas en el centrómero, facilitando la segregación idéntica.
- Cinetocoros: Complejos multiproteicos que se establecen sobre el centrómero y actúan como sitio de anclaje para los microtúbulos del huso mitótico, permitiendo el movimiento ordenado de las cromátidas.
- Centrosomas: Estructuras citoplasmáticas compuestas por dos centriolos y material pericentriolar. Funcionan como centros organizadores de microtúbulos y definen los polos del huso mitótico.
- Microtúbulos: Polímeros de tubulina que forman la base estructural del huso mitótico. Mediante el crecimiento (polimerización) y acortamiento (despolimerización), generan las fuerzas para separar los cromosomas.
- Huso mitótico: Estructura formada temporalmente por microtúbulos y proteínas accesorias, que asegura la organización y segregación dirigida de todo el material cromosómico.
- Moléculas reguladoras: Cinasas dependientes de ciclina (CDKs) y ciclinas, que forman complejos activos en fases específicas de la mitosis, fosforilando múltiples dianas y coordinando el avance por cada etapa.
Cada una de estas entidades cumple un rol preciso y su interacción determina la exactitud del reparto cromosómico entre células hijas.
⚙️ Funciones y procesos
El mecanismo de mitosis se desarrolla en una secuencia ordenada de fases, cada una marcada por intervenciones bioquímicas y cambios morfológicos distintos:
- Profase:
- Los cromosomas comienzan la condensación, haciéndose visibles y manejables para el transporte.
- El nucleolo se desensambla y los centrosomas duplicados migran hacia extremos opuestos del núcleo.
- La red de microtúbulos citoplasmáticos se reorganiza para la futura formación del huso mitótico.
- Prometafase:
- La envoltura nuclear se fragmenta por fosforilación de proteínas de la lámina nuclear.
- Microtúbulos del huso emergen desde los centrosomas y reconocen los cinetocoros sobre los cromosomas.
- Se establece el primer contacto físico directo entre microtúbulos y los cromosomas vía cinetocoros, iniciando el movimiento oscilatorio cromosómico.
- Metafase:
- Los cromosomas, conectados a microtúbulos de ambos polos, se alinean en el ecuador de la célula formando la placa metafásica.
- Dentro de esta fase, el control bioquímico ocurre por medio del punto de control metafásico: se verifica que cada cromátida esté unida correctamente al huso antes de continuar.
- Anafase:
- La enzima separasa, activada por degradación de la securina, escinde la cohesina que mantiene unidas las cromátidas hermanas.
- Cada cromátida es arrastrada hacia polos opuestos, movimiento impulsado por acortamiento de microtúbulos cinetocóricos y elongación de microtúbulos polares.
- Telofase:
- Los cromosomas alcanzan los polos e inician su descondensación, retomando la forma de cromatina laxa.
- Reaparecen las envolturas nucleares alrededor de cada grupo de cromosomas hijos, restableciendo la compartimentación nuclear.
- Aparece el anillo contráctil que prepara la citocinesis, divisando el citoplasma para formar dos células completas.
El progreso a través de cada etapa depende de señales moleculares precisas, fundamentalmente de la actividad secuencial y regulada de los complejos ciclina-CDK, cuyas acciones fosforilan o desfosforilan proteínas vitales para cada evento mitótico.
🔗 Integración funcional
El mecanismo de mitosis integra mecanismos estructurales y señales bioquímicas para asegurar la repartición exacta del material genético.
La sincronía entre compactación cromosómica, formación del huso mitótico y control molecular constituye el eje funcional que previene errores de distribución.
Por ejemplo, la activación de la separasa está estrechamente regulada; si el punto de control metafásico detecta cromosomas no alineados, la progresión se detiene y se bloquea la escisión de cohesina.
Así se impide la segregación prematura, manteniendo la integridad genética.
En resumen, el éxito del mecanismo de mitosis depende de la temporalidad y coordinación de ensamblajes macromoleculares, la modulación enzimática y la acción de puntos de control que supervisan cada paso.
🔬 Métodos y evidencias
Las fases y mecanismos del mecanismo de mitosis se han descifrado usando una gama de herramientas tecnológicas.
- Microscopía óptica: permite identificar las distintas etapas por la morfología y comportamiento cromosómico observable.
- Microscopía electrónica: revela detalles ultraestructurales como el arreglo de microtúbulos en el huso mitótico y los complejos cinetocóricos.
- Ensayos bioquímicos: estudian la actividad de cinasas dependientes de ciclina, detectando la fosforilación de sustratos mitóticos y las señales que regulan la transición entre fases.
- Técnicas de inmunofluorescencia: localizan proteínas clave (por ejemplo, ciclinas, CDKs y marcadores de cohesinas) permitiendo mapear su distribución dinámica durante el ciclo mitótico.
Estas aproximaciones permiten relacionar alteraciones en la estructura o la regulación del mecanismo con consecuencias funcionales para la célula y el organismo.
🩺 Puente clínico
La comprensión detallada del mecanismo molecular y celular de la mitosis es esencial para entender por qué la división celular normalmente preserva la estabilidad genética tras la duplicación del ADN en células somáticas.
Cuando alguno de estos procesos falla—por ejemplo, si la segregación cromosómica resulta imprecisa o se altera la regulación bioquímica—surge la posibilidad de que la información genética no se transmita fielmente.
Esto puede provocar la aparición de células con número o contenido cromosómico anormal, lo que contribuye a estados de inestabilidad genética.
Dicha inestabilidad es un fenómeno clave en la base de enfermedades caracterizadas por proliferación incontrolada y acumulación de alteraciones genéticas, como algunas formas de cáncer, según se deduce del entendimiento mecanístico del proceso.
💎 Perlas de alto rendimiento
- La mitosis asegura: que cada célula hija reciba el número correcto y la secuencia exacta de cromosomas.
- El punto de control metafásico: impide la progresión si existen errores en el anclaje cromosómico al huso mitótico.
- El huso mitótico se forma: a partir de microtúbulos nucleados desde los polos celulares definidos por los centrosomas.
- La activación de la separasa: es esencial para separar las cromátidas hermanas durante la anafase.
- Los complejos ciclina-CDKs: regulan la temporización y dirección de cada transición fase a fase en la mitosis.
- La desorganización y reorganización: temporal de la envoltura nuclear dependen de fosforilaciones y desfosforilaciones específicas.
- La citocinesis finaliza: la división formando físicamente dos células hijas independientes tras la telofase.
- Errores en cohesión o segregación: pueden llevar a células hijas con dotación cromosómica incorrecta.
🧠 Puntos clave
- La función principal: del mecanismo de mitosis es repartir de manera igualitaria el material genético duplicado a cada célula hija.
- El proceso depende: de mecanismos bioquímicos secuenciales y de la acción coordinada de estructuras subcelulares clave.
- Cada etapa mitótica: está dominada por controles moleculares específicos que garantizan precisión y temporalidad.
- La segregación cromosómica: depende estrictamente de la correcta función de cinetocoros, cohesinas y microtúbulos.
- Errores en mecanismos reguladores: pueden amenazar la estabilidad genética y la viabilidad celular.
- El mecanismo de mitosis: ejemplifica la integración de procesos moleculares y estructurales en la biología celular.
❓ Preguntas frecuentes
¿En qué consiste la alineación cromosómica durante la metafase y por qué es esencial?
La alineación en la placa metafásica asegura que cada cromátida hermana esté conectada a polos opuestos mediante microtúbulos, permitiendo su distribución exacta en la anafase.
¿Cómo detecta la célula errores en el anclaje de cromosomas al huso mitótico?
La célula emplea puntos de control que perciben la tensión y unión de microtúbulos a los cinetocoros; ante anomalías, bloquean el progreso hasta su corrección.
¿Cuál es el papel de las ciclinas y CDK en la mitosis?
Los complejos ciclina-CDK regulan la secuencia de fases mitóticas activando o inhibiendo proteínas mediante fosforilación, permitiendo que cada evento ocurra en el momento oportuno.
¿De qué depende la separación física de las cromátidas hermanas?
Depende de la escisión dirigida de cohesina por la acción de separasa, solo tras recibir señales del punto de control metafásico.
¿Qué relación tiene la mitosis con el mantenimiento de la integridad genética?
La mitosis asegura copia fiel del ADN a cada célula hija, evitando alteraciones numéricas o estructurales en los cromosomas que comprometerían la función y la viabilidad celular.
¿Qué sucedería si se interrumpe la coordinación entre las estructuras mitóticas y sus reguladores bioquímicos?
Se podrían producir errores en el reparto de cromosomas, lo que a su vez puede originar células con alteraciones genéticas y desestabilizar el tejido al que pertenecen.

Evaluación Interactiva Progresiva
Este cuestionario evalúa la comprensión del contenido biológico relacionado con el mecanismo de mitosis presentado en el artículo.
Nivel 1 – Básico
¿Cuál es la función principal de la mitosis según el artículo?
¿Dónde ocurre la mitosis en la célula?
¿Cuál es el papel de los centrosomas durante la mitosis?
Nivel 2 – Intermedio
¿Cuál es la relación correcta entre cinetocoros y microtúbulos durante la mitosis?
¿Cuál es la función del complejo ciclina-CDK en la mitosis?
¿Cuál es la importancia del punto de control metafásico según el texto?
Nivel 3 – Avanzado
¿Qué ocurriría si el punto de control metafásico no detecta un cromosoma mal anclado al huso?
¿Cómo interactúan los microtúbulos durante la anafase para lograr la separación de cromátidas hermanas?
¿Cuál es la consecuencia biológica de errores en cohesión o segregación durante la mitosis?
📚 Estudia más sobre el tema
- 🔎 Artículos científicos revisados en PubMed
- 🩻 Información de salud global en Organización Mundial de la Salud (WHO)
- 🦠 Datos clínicos y epidemiológicos en Centers for Disease Control and Prevention (CDC)
Contenido educativo. No sustituye la enseñanza formal ni el juicio clínico.