Pancreatitis aguda crónica: mecanismos y aspectos clínicos fundamentales

No validado

⏱ Lectura rápida: 3 minutos

📌 Resumen rápido

La Pancreatitis aguda crónica es una inflamación del páncreas provocada por la alteración de la regulación en la secreción exocrina de enzimas digestivas y bicarbonato, que conduce a lesión, inflamación persistente y fibrosis. La disrupción en la coordinación de estas secreciones da lugar a daño tisular y consecuencias locales y sistémicas.

🧬 Concepto base

Es una enfermedad inflamatoria del páncreas exocrino que daña el tejido glandular encargado de producir y secretar enzimas digestivas y bicarbonato. Su función principal es mantener la digestión y proteger el órgano mediante secreción controlada.

⚙️ Mecanismo clave

La pérdida del control bioquímico y fisiológico en la secreción exocrina provoca lesión pancreática, que inicia un proceso inflamatorio. Si esta inflamación persiste, induce remodelado estructural con fibrosis y deterioro funcional.

🔗 Por qué es importante

El daño pancreático alterado afecta la digestión y puede desencadenar inflamación sistémica, extendiendo sus efectos más allá del órgano.

🎯 Enfoque de examen

  • Relación entre alteración de secreción exocrina y lesión pancreática
  • Coordinación entre enzimas y bicarbonato para función digestiva segura
  • Cadena causal: disrupción → lesión → inflamación → fibrosis
  • Importancia del continuo entre pancreatitis aguda y crónica

Palabras clave: Pancreatitis aguda crónica, secreción exocrina, enzimas digestivas, bicarbonato, inflamación, fibrosis, lesión pancreática, parénquima pancreático

La pancreatitis aguda crónica describe un espectro de inflamación pancreática en el que episodios agudos y procesos crónicos pueden coexistir o encadenarse, produciendo lesión del tejido y, con el tiempo, cambios estructurales como fibrosis.

El eje para entenderla no es memorizar “síntomas”, sino seguir la lógica estructura → secreción exocrina regulada → protección del propio órgano. Cuando se rompe esa regulación, aparece lesión pancreática, inflamación y, en algunos escenarios, complicaciones sistémicas.

🧠 Idea central

La pancreatitis, en sus formas aguda y crónica, es una condición inflamatoria del páncreas que surge cuando se alteran procesos bioquímicos y fisiológicos que normalmente mantienen la secreción exocrina bajo control.

El páncreas exocrino produce enzimas digestivas y bicarbonato para el lumen duodenal; ambos componentes están estrechamente regulados para facilitar la digestión sin dañar el propio órgano.

La idea central puede resumirse así: si se perturba la regulación de la secreción y el manejo intrapancreático de estas secreciones, entonces aumenta la probabilidad de lesión pancreática.

La lesión inicia y sostiene la inflamación; y cuando se perpetúa, favorece cambios estructurales compatibles con cronicidad, como la fibrosis.

Este marco explica por qué la pancreatitis no es solo un “problema local”: al ser un órgano con funciones digestivas clave, su alteración puede generar repercusiones sistémicas, especialmente cuando la inflamación se acompaña de mediadores que exceden el territorio pancreático.

🌍 Contexto y alcance

En términos clínicos y biomédicos, esta entidad se entiende mejor integrando cuatro niveles: bioquímica (enzimas y secreciones), fisiología (regulación de la secreción exocrina), patología (inflamación y lesión tisular) y manifestaciones clínicas derivadas del daño y de la respuesta inflamatoria.

El páncreas está en el centro de esta integración porque conecta el sistema digestivo con el equilibrio interno mediante secreciones altamente activas.

El alcance de esta revisión se limita a mecanismos y razonamiento: cómo la interrupción de procesos regulados conduce a lesión e inflamación, y cómo esa inflamación puede adquirir un curso agudo o crónico.

No se abordan tratamientos ni protocolos; el objetivo es fortalecer el vínculo entre función normal y fallo patológico.

Desde el aprendizaje, conviene distinguir dos preguntas: (1) ¿qué hace el páncreas exocrino en condiciones normales? y (2) ¿qué cambia cuando la regulación se pierde?

Al responderlas con precisión, la progresión hacia daño persistente y remodelado tisular (como fibrosis) se vuelve una consecuencia lógica, no un dato aislado.

🧬 Estructuras clave

El páncreas es una glándula con una porción exocrina especializada en la secreción hacia el tubo digestivo.

Aunque también tiene un componente endocrino, en pancreatitis el punto de partida mecanístico es el páncreas exocrino y su sistema secretor. Para ubicar los procesos, conviene identificar las unidades que producen y conducen secreciones.

  • Unidades exocrinas secretoras: tejido glandular que sintetiza y libera enzimas digestivas. Su integridad es esencial para que la producción y el almacenamiento de enzimas ocurran sin activar daño local.
  • Epitelio ductal pancreático: contribuye al transporte de las secreciones y a la entrega de bicarbonato hacia el intestino. El bicarbonato es fundamental para el acondicionamiento químico del contenido luminal durante la digestión.
  • Sistema de conductos pancreáticos: red que canaliza la secreción exocrina hasta el duodeno, coordinando la producción y el flujo para el control fisiológico.
  • Parénquima pancreático: tejido funcional que, al lesionarse, puede desencadenar inflamación y, si persiste, cambios estructurales asociados a cronicidad, entre ellos la fibrosis.

Estas estructuras funcionan como un sistema integrado: la secreción de enzimas y bicarbonato requiere un acoplamiento fino entre síntesis, composición y entrega. La alteración de este acoplamiento aumenta el riesgo de lesión, inflamación y daño extendido.

⚙️ Funciones y procesos

La función exocrina pancreática produce dos grandes productos relevantes para la pancreatitis: enzimas digestivas y bicarbonato. En conjunto, permiten una digestión eficiente y dependen de mecanismos reguladores que evitan que el páncreas sufra auto-daño por actividad digestiva inapropiada.

  • Secreción de enzimas digestivas (componente enzimático): contribuye a la degradación de nutrientes en el lumen intestinal. Esta secreción debe ocurrir en forma organizada para evitar lesión pancreática y activar la inflamación.
  • Secreción de bicarbonato (componente alcalinizante): genera un ambiente luminal óptimo para la digestión, neutralizando el ácido gástrico. Su liberación está coordinada con la producción enzimática; su disrupción favorece un entorno dañino para el páncreas.

En la pancreatitis, la secuencia conceptual es: disrupción de regulaciónlesión pancreáticainflamación, que puede afectar otros sistemas.

La forma aguda se caracteriza por un inicio brusco, mientras que la crónica presenta persistencia e implicaciones estructurales como la fibrosis.

Es importante entender que “regulación estrecha” implica control espacial y funcional: las secreciones deben cumplir su función en el sitio correcto.

Al perderse este control, el páncreas se vuelve susceptible a daño inflamatorio.

🔗 Integración funcional

La integración clínica de la pancreatitis sigue una cadena causal que conecta fisiología y patología. Normalmente, la secreción exocrina (enzimas y bicarbonato) está coordinada para servir a la digestión y proteger el tejido pancreático.

La alteración de esta coordinación es el punto de quiebre en la pancreatitis.

El proceso puede organizarse en etapas:

  • Disrupción funcional: pérdida del control adaptado sobre la secreción exocrina, generando un ambiente propenso a lesión tisular.
  • Lesión e inflamación: la injuria pancreática provoca inflamación que puede amplificarse y causar complicaciones sistémicas.
  • Persistencia y remodelado estructural: el proceso crónico genera fibrosis que modifica arquitectura y función pancreática.

La fibrosis implica sustitución o reorganización del tejido que limita la capacidad secretora exocrina, favoreciendo un círculo vicioso de disfunción y lesión.

La inflamación puede trascender el órgano, causando efectos sistémicos, por eso la pancreatitis es un problema local con potencial general.

🔬 Métodos y evidencias

El conocimiento actual de pancreatitis integra evidencia de bioquímica (naturaleza y función de enzimas y bicarbonato), fisiología (mecanismos de regulación) y patología (manifestación de inflamación en el tejido).

El modelo mecanístico surge al correlacionar la función pancreática normal con las alteraciones que llevan a lesión.

Este enfoque permite explicar cómo un trastorno en la secreción regulada puede originar lesiones inflamatorias con manifestaciones locales y sistémicas, estructurado como una cadena causal: función normal → disrupción → lesión → inflamación → consecuencias multidimensionales.

🩺 Puente clínico

El puente para estudiantes consiste en convertir la fisiología en predicciones.

Si el páncreas es esencial para la digestión por su secreción de enzimas y bicarbonato, la disfunción puede generar problemas derivados de digestión menos eficiente y signos asociados a inflamación.

La pancreatitis, aguda o crónica, implica a la vez un eje local (lesión del tejido pancreático) y un eje sistémico (complicaciones por respuesta inflamatoria).

Este razonamiento evita ver la enfermedad sólo como una etiqueta diagnóstica, considerándola un problema mecanístico.

Además, comprender que “crónica” señala un estado patológico sostenido con cambios estructurales, como fibrosis, ayuda a entender la alteración funcional y la relación entre el páncreas y el sistema digestivo.

💎 Perlas de alto rendimiento

  • Inflamación del páncreas: La pancreatitis es fundamentalmente inflamación del páncreas, con un eje común de lesión e inflamación en sus formas aguda y crónica.
  • Control de enzimas digestivas: El páncreas exocrino requiere un control estricto de la secreción de enzimas digestivas para evitar autolesión.
  • Importancia del bicarbonato: El bicarbonato pancreático es parte central de la secreción exocrina y contribuye a mantener un ambiente luminal adecuado para la digestión.
  • Riesgo por interrupción de procesos: La interrupción de procesos bioquímicos y fisiológicos regulados incrementa el riesgo de lesión y activa la cascada inflamatoria.
  • Remodelado estructural: La fibrosis representa el remodelado estructural crónico derivado de la persistencia inflamatoria y condiciona la función pancreática.
  • Complicaciones sistémicas: La inflamación pancreática puede exceder el órgano y generar complicaciones sistémicas, manifestando una enfermedad local con repercusiones generales.
  • Razonamiento mecanístico: El razonamiento mecanístico debe indagar qué falla del sistema secretor: producción, composición o entrega de enzimas y bicarbonato.
  • Integración de disciplinas: La integración de bioquímica + fisiología + patología ofrece un marco coherente que evita listados memorísticos y promueve comprensión mecánica.

🧠 Puntos clave

  • Continuo inflamatorio: La pancreatitis aguda crónica es un continuo entre inflamación aguda y cambios crónicos del páncreas.
  • Dependencia exocrina: La función exocrina pancreática depende de la secreción regulada de enzimas y bicarbonato.
  • Alteración reguladora: La alteración de esta regulación puede producir lesión pancreática que inicia y perpetúa la inflamación.
  • Interpretación integrada: Los procesos bioquímicos, fisiológicos y patológicos en pancreatitis deben interpretarse en conjunto.
  • Cambios estructurales: La inflamación persistente induce cambios estructurales como fibrosis que alteran la función pancreática.
  • Visión integral: La inflamación pancreática puede asociarse a complicaciones sistémicas, por lo que su estudio requiere una visión integral.

❓ Preguntas frecuentes

¿Qué implica que la secreción exocrina pancreática esté “estrechamente regulada”?

Significa que la liberación de enzimas digestivas y bicarbonato está coordinada para actuar principalmente en el intestino; si esta coordinación falla, se incrementa el riesgo de lesión inflamatoria pancreática.

¿Por qué la pancreatitis se considera un problema bioquímico y fisiológico además de patológico?

Porque inicia con alteraciones en la secreción regulada de enzimas y bicarbonato (bioquímica y fisiología) y culmina en lesión tisular e inflamación (patología).

¿Cuál es el origen funcional clave en este abordaje?

El páncreas exocrino y su sistema secretor, donde la producción y entrega coordinada de enzimas digestivas y bicarbonato mantienen la integridad del órgano.

¿Cómo se relaciona una lesión local pancreática con complicaciones sistémicas?

La inflamación puede amplificarse y liberarse mediadores que afectan órganos distantes, por lo que la pancreatitis tiene efectos locales y sistémicos.

¿Qué rol tiene el bicarbonato pancreático en la pancreatitis?

Forma parte fundamental de la secreción exocrina y su regulación junto con las enzimas es crucial; su alteración contribuye a la lesión pancreática.

¿Qué diferencia conceptual hay entre pancreatitis aguda y crónica?

Ambas involucran inflamación, pero la forma crónica representa un proceso sostenido con remodelado tisular, como fibrosis, que afecta la estructura y función del páncreas.

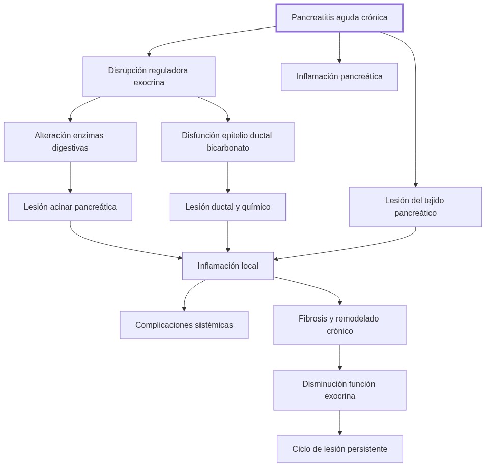
Diagrama de fisiopatologia: Disrupción de secreción exocrina pancreática provoca lesión e inflamación con posible fibrosis y complicaciones sistémicas en pancreatitis aguda crónica.
Disrupción de secreción exocrina pancreática provoca lesión e inflamación con posible fibrosis y complicaciones sistémicas en pancreatitis aguda crónica.

Evaluación Interactiva Progresiva

Este cuestionario evalúa la comprensión del contenido biológico sobre pancreatitis aguda crónica descrito en el artículo.

Nivel 1 – Básico

¿Cuál es la función principal del páncreas exocrino según el artículo?

¿Qué estructura pancreática contribuye fundamentalmente a la secreción de bicarbonato?

¿Qué cambio estructural es característico de la pancreatitis crónica?

Nivel 2 – Intermedio

¿Qué es la relación correcta entre secreciones pancreáticas y protección del órgano?

¿Cuál es la secuencia correcta del proceso causal en la pancreatitis según la integración funcional?

¿Qué diferencia conceptual señala el artículo entre pancreatitis aguda y crónica?

Nivel 3 – Avanzado

Si se pierde la regulación estrecha de la secreción exocrina pancreática, ¿qué consecuencia directa plantea el artículo?

¿Cómo se relaciona la fibrosis con la función exocrina pancreática en la pancreatitis crónica según el artículo?

¿Qué explica el marco mecanístico sobre las complicaciones sistémicas en la pancreatitis?



Contenido educativo. No sustituye la enseñanza formal ni el juicio clínico.

Dejar un comentario

Tu dirección de correo electrónico no será publicada. Los campos obligatorios están marcados con *

Scroll al inicio