⏱ Lectura rápida: 3 minutos
📌 Resumen rápido
La Hepatitis crónica es inflamación hepática persistente con necrosis hepatocelular ≥6 meses, que genera fibrosis progresiva y remodelado tisular. Este daño continuo altera la arquitectura y función hepática, predispone a cirrosis e insuficiencia hepática.
🧬 Concepto base
Es un grupo de trastornos que mantienen inflamación y lesión en hepatocitos. Impide la reparación completa y genera remodelado por depósito de matriz extracelular.
⚙️ Mecanismo clave
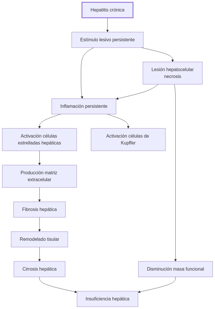
Lesión sostenida → necrosis hepatocelular → inflamación persistente → activación de células estrelladas → fibrosis → alteración arquitectural hepática.
🔗 Por qué es importante
El daño crónico compromete la función hepática y condiciona remodelado irreversible con consecuencias sistémicas.
🎯 Enfoque de examen
- Definición: inflamación y necrosis hepática persistentes por ≥6 meses
- Proceso causal: lesión → inflamación → fibrosis → remodelado
- Rol de células hepáticas, portales y microambiente perisinusoidal
- Diferenciación entre inflamación, fibrosis y disfunción hepática
Palabras clave: Hepatitis crónica, inflamación persistente, necrosis hepatocelular, fibrosis, cirrosis, células estrelladas hepáticas, remodelado tisular, insuficiencia hepática
La hepatitis crónica reúne un conjunto de enfermedades del hígado en las que la inflamación persistente y la lesión de los hepatocitos se mantienen por al menos seis meses. A lo largo del tiempo, esta agresión sostenida puede reorganizar el tejido hepático, favorecer fibrosis y, en escenarios avanzados, progresar hacia cirrosis e insuficiencia hepática.
Para el razonamiento clínico inicial, lo central es conectar causa → lesión hepatocitaria → respuesta inflamatoria → remodelado estructural → pérdida de función.
🧠 Idea central
La hepatitis crónica se define por inflamación sostenida del hígado con necrosis hepatocelular que persiste al menos seis meses. No es una sola entidad, sino un grupo de trastornos que comparten un núcleo patogénico: la presencia continuada del estímulo lesivo o de la respuesta inmunitaria mantiene el daño, impidiendo una resolución completa.
En términos mecanísticos, el problema no es únicamente la lesión inicial, sino su persistencia. Si la injuria se prolonga, el tejido entra en un ciclo de daño → inflamación → reparación que puede volverse desadaptativo.
El resultado progresivo es el reemplazo parcial del parénquima funcional por tejido fibroso, con consecuencias sobre la arquitectura y la capacidad del órgano para sostener la homeostasis sistémica.
🌍 Contexto y alcance
Desde una perspectiva clínica y de ciencias básicas integradas, la hepatitis crónica se comprende mejor en varios niveles a la vez: el órgano (hígado), el tejido (parénquima y estroma), la unidad funcional (hepatocito y su microentorno), y la respuesta inmunitaria que mantiene la inflamación. Esta combinación explica por qué la enfermedad puede variar tanto en causa, severidad y velocidad de progresión.
El marco conceptual que orienta el estudio es doble:
- Clasificación: distintas etiologías pueden converger en un patrón común de daño hepatocitario e inflamación persistente.
- Patogénesis: la transición desde inflamación crónica hacia fibrosis, y de allí hacia cirrosis e incluso fallo hepático, es una secuencia de remodelado estructural que acompaña (y finalmente limita) la función.
Para estudiantes iniciales, el objetivo no es memorizar listas, sino poder explicar: qué proceso se sostiene en el tiempo, dónde ocurre y qué cambios tisulares habilitan la progresión.
🧬 Estructuras clave
El hígado está organizado en una arquitectura lobulillar en la que los hepatocitos forman cordones en íntimo contacto con los sinusoides. La sangre que atraviesa estos espacios permite intercambio con los hepatocitos a través del espacio de Disse.
En los tractos portales transitan vasos y conductos que conectan el flujo sanguíneo y la vía biliar con el parénquima.
En hepatitis crónica, la lesión no es “difusa” en abstracto: se expresa como alteraciones de componentes específicos y de sus interacciones:
- Hepatocitos: son el blanco funcional. La persistencia de la injuria se manifiesta como necrosis hepatocelular y muerte celular, lo que reduce masa funcional y perpetúa señales inflamatorias.
- Tractos portales: actúan como un punto de entrada y organización del proceso inflamatorio crónico, con infiltrados que reflejan activación inmunitaria sostenida.
- Sinusoides y espacio de Disse: son la interfaz de intercambio. El remodelado por depósito de matriz extracelular altera el microambiente del hepatocito y la dinámica del intercambio.
- Células de Kupffer: macrófagos residentes que participan en la amplificación y modulación de la inflamación mediante mediadores inmunitarios.
- Células estrelladas hepáticas: células perisinusoidales que, tras activarse en un contexto de inflamación persistente, adquieren un fenotipo productor de matriz extracelular, contribuyendo a la fibrosis.
| Estructura | Función normal | Alteración en hepatitis crónica |
|---|---|---|
| Hepatocitos | Funciones metabólicas, síntesis de proteínas, detoxificación | Necrosis hepatocelular persistente y disminución progresiva de la reserva funcional |
| Tractos portales | Vía de entrada para vasos y conductos; organización del microentorno portal | Inflamación mantenida que actúa como foco de lesión y señalización local |
| Sinusoides y espacio de Disse | Intercambio entre sangre y hepatocitos a través del microambiente perisinusoidal | Depósito de matriz extracelular y cambios estructurales que favorecen fibrosis y alteran el intercambio |
| Células de Kupffer | Vigilancia inmunitaria y depuración; comunicación con el parénquima | Activación en un contexto de inflamación crónica con liberación de mediadores proinflamatorios |
| Células estrelladas hepáticas | Estado quiescente con almacenamiento de vitamina A | Activación y aumento de síntesis de matriz extracelular, eje celular de la fibrosis |
⚙️ Funciones y procesos
El rasgo definitorio de la hepatitis crónica es que el proceso inflamatorio no se resuelve. Esa continuidad temporal transforma una lesión hepatocitaria en un programa de respuesta tisular con consecuencias estructurales. Puede pensarse como una secuencia encadenada, donde cada paso condiciona el siguiente.
- Estímulo lesivo sostenido (inicio y mantenimiento): diversas causas pueden iniciar el daño. Lo determinante para la cronicidad es que el estímulo o la respuesta que desencadena persista en el tiempo.
- Lesión hepatocelular con necrosis: la necrosis hepatocelular no es solo un marcador; es un evento que altera el tejido al liberar señales de daño que reclutan y activan componentes inflamatorios.
- Inflamación persistente: la continuidad del infiltrado y la señalización inmunitaria mantiene la agresión sobre el parénquima, impidiendo que predomine una reparación restaurativa completa.
- Activación de células fibrogénicas: en un microambiente inflamatorio crónico, las células estrelladas hepáticas tienden a activarse y a aumentar la producción de matriz extracelular, iniciando y ampliando la fibrosis.
- Remodelado tisular y progresión: la acumulación de matriz y los cambios en la arquitectura facilitan la transición desde fibrosis hacia patrones más extensos de reorganización, que pueden culminar en cirrosis.
- Declive funcional: a medida que el parénquima funcional se reduce y la arquitectura se distorsiona, se comprometen de forma creciente funciones hepáticas integradoras, pudiendo evolucionar hacia insuficiencia hepática.
La variabilidad entre pacientes (y entre causas) puede entenderse como diferencias en la intensidad y persistencia de la injuria, en el grado de necrosis e inflamación, y en la tendencia a desarrollar fibrosis y remodelado.
🔗 Integración funcional
La clínica y la biología convergen cuando se interpreta cómo un cambio estructural modifica la función. En hepatitis crónica, la idea integradora es que la inflamación mantenida convierte la reparación en un proceso que puede dejar “cicatriz” (fibrosis), y esa cicatriz altera tanto el intercambio local como la organización global del órgano.
- Si la necrosis hepatocelular se repite, entonces el tejido entra en un ciclo de daño continuado que sostiene la inflamación, lo que a su vez favorece señales pro-fibróticas.
- Si aumenta la matriz extracelular en el microentorno perisinusoidal, entonces se modifica la relación entre sangre y hepatocito; este cambio puede contribuir a una pérdida gradual de eficiencia funcional.
- Si la fibrosis progresa, entonces la arquitectura normal se reorganiza; esa distorsión facilita el paso hacia cirrosis como etapa de remodelado avanzado.
- Si la arquitectura y el parénquima funcional se comprometen lo suficiente, entonces el resultado final puede ser fallo hepático, entendido como incapacidad del órgano para sostener sus funciones sistémicas.
Visto como un sistema, la hepatitis crónica es una enfermedad de la persistencia: la duración del proceso convierte mecanismos inicialmente protectores (inflamación y reparación) en motores de remodelado que terminan limitando la función.
🔬 Métodos y evidencias
La evidencia conceptual en hepatitis crónica integra tres niveles: clasificación de las diversas enfermedades; patogénesis con inflamación persistente y necrosis hepatocelular; y consecuencias como fibrosis, cirrosis e insuficiencia hepática.
Este texto enfatiza la lógica causal y la evolución biológica, más que la enumeración de pruebas o criterios.
En la práctica académica, los métodos se eligen para responder preguntas distintas: unos buscan demostrar actividad inflamatoria y lesión, otros estiman remodelado fibroso, y otros valoran la función global.
Mantener separadas estas preguntas ayuda a evitar confundir “daño” con “función” o “inflamación” con “fibrosis”.
🩺 Puente clínico
Desde el punto de vista clínico, el valor de entender estos mecanismos es poder anticipar qué significa una hepatitis “crónica”: no solo duración, sino probabilidad de progresión estructural.
La persistencia de inflamación y necrosis hepatocelular establece el terreno para fibrosis y, si continúa, para cirrosis e insuficiencia hepática.
En la entrevista y el razonamiento, conviene sostener dos preguntas mecanísticas:
- ¿Qué está manteniendo la inflamación? (causa y persistencia, clave para entender variabilidad).
- ¿Cuánto remodelado estructural se ha acumulado? (fibrosis/cirrosis como traducción tisular del tiempo y la intensidad del daño).
Este puente no pretende guiar tratamientos. Busca anclar la interpretación clínica en la secuencia biológica: injuria sostenida → inflamación persistente → fibrosis → cirrosis → fallo hepático.
💎 Perlas de alto rendimiento
- Definición funcional: “crónica” implica inflamación y necrosis hepatocelular persistentes por ≥6 meses, no solo síntomas prolongados.
- Concepto paraguas: hepatitis crónica agrupa enfermedades distintas; lo común es el patrón de lesión sostenida y sus consecuencias.
- Persistencia = progresión: cuando el estímulo lesivo se mantiene, la reparación repetida favorece acumulación de matriz y fibrosis.
- Fibrosis como respuesta tisular: es consecuencia del microambiente inflamatorio crónico y de células que aumentan matriz extracelular.
- Arquitectura importa: el remodelado altera la organización del parénquima y condiciona el paso hacia cirrosis.
- Necrosis perpetúa lesión: la necrosis hepatocelular es un evento que mantiene la inflamación y el remodelado tisular.
- Variabilidad individual: causa, severidad y curso cambian; por eso la evolución no es uniforme aun bajo el mismo rótulo diagnóstico.
- Continuo clínico-biológico: fibrosis y cirrosis son etapas de un continuo que puede culminar en insuficiencia hepática.
🧠 Puntos clave
- Idea central: La hepatitis crónica comprende enfermedades hepáticas con inflamación persistente y necrosis hepatocelular durante al menos seis meses.
- Idea central: La persistencia del estímulo lesivo sostiene la inflamación y convierte la reparación en un proceso fibrogénico.
- Idea central: La fibrosis representa remodelado por matriz extracelular y predispone a distorsión arquitectural progresiva.
- Idea central: La cirrosis es un estadio avanzado de remodelado estructural en un continuo iniciado por inflamación crónica.
- Idea central: La pérdida acumulativa de parénquima funcional y la reorganización tisular explican riesgo de insuficiencia hepática.
- Idea central: La variabilidad en causa, intensidad de lesión y respuesta tisular determina diferencias en severidad y progresión.
❓ Preguntas frecuentes
¿Qué significa exactamente “crónica” en hepatitis crónica?
Significa que la inflamación hepática y la necrosis hepatocelular persisten al menos seis meses; esta duración permite remodelado tisular y fibrosis.
¿Por qué la necrosis hepatocelular es central en la patogénesis?
Porque la muerte de hepatocitos reduce tejido funcional y genera señales que mantienen la inflamación, perpetuando el daño.
¿Cómo se conecta la inflamación persistente con la fibrosis?
La inflamación mantenida crea un microambiente que induce activación de células productoras de matriz extracelular, promoviendo fibrosis.
¿Cuál es la relación entre fibrosis, cirrosis e insuficiencia hepática?
La fibrosis representa remodelado local; si progresa y distorsiona la arquitectura, puede culminar en cirrosis e insuficiencia hepática.
¿Por qué se dice que la hepatitis crónica “engloba” varias enfermedades?
Porque existe heterogeneidad en causa, severidad y curso; sin embargo, comparten lesión hepatocelular persistente e inflamación crónica.
¿Dónde ocurren los cambios estructurales clave para la progresión?
En el parénquima y su microentorno, donde el hepatocito constituye la unidad funcional y el depósito de matriz extracelular altera la arquitectura hepática.
Evaluación Interactiva Progresiva
Este cuestionario evalúa la comprensión del contenido biológico sobre hepatitis crónica presentado en el artículo.
Nivel 1 – Básico
¿Cuál es el criterio temporal mínimo para definir la hepatitis crónica según el artículo?
¿Cuál es la estructura funcional principal lesionada en la hepatitis crónica?
¿Qué consecuencia tisular progresiva se menciona como resultado del daño crónico en la hepatitis?
Nivel 2 – Intermedio
Según el artículo, ¿qué papel juegan las células estrelladas hepáticas en la hepatitis crónica?
¿Cuál es la relación correcta entre la necrosis hepatocelular y la inflamación en hepatitis crónica?
Según el artículo, ¿qué implica la presencia sostenida de inflamación en la arquitectura hepática?
Nivel 3 – Avanzado
En la progresión de hepatitis crónica, ¿qué consecuencia resulta directamente de la acumulación de matriz extracelular en el espacio de Disse?
Si la inflamación persistente se mantiene y la fibrosis progresa, ¿cuál es la secuencia funcional y estructural descrita hacia etapas avanzadas?
Según el artículo, ¿qué condición mantiene el ciclo de daño → inflamación → reparación que puede volverse desadaptativo en hepatitis crónica?
📚 Estudia más sobre el tema
- 🔎 Artículos científicos revisados en PubMed
- 🩻 Información de salud global en Organización Mundial de la Salud (WHO)
- 🦠 Datos clínicos y epidemiológicos en Centers for Disease Control and Prevention (CDC)
Contenido educativo. No sustituye la enseñanza formal ni el juicio clínico.